The Barrow-Downs Discussion Forum


Visit The *EVEN NEWER* Barrow-Downs Photo Page

Go Back   The Barrow-Downs Discussion Forum > Roleplaying > Elvenhome
User Name
Password
Register FAQ Members List Calendar Today's Posts


 
 
Thread Tools Display Modes
Old 01-18-2006, 08:47 PM   #1
littlemanpoet
Itinerant Songster
 
littlemanpoet's Avatar
 
Join Date: Jan 2002
Location: The Edge of Faerie
Posts: 7,066
littlemanpoet is battling Black Riders on Weathertop.littlemanpoet is battling Black Riders on Weathertop.
Shield Eorling Mead Hall Planning/Discussion Thread

Greetings, fellow travelers in these lands of the mearas and Eorlingas.

This thread will be a place where we can discuss and plan the action and dialogue and what-not that is written on the Eorling Mead Hall Thread, which can also be understood as 'The White Horse Inn, Act IV'.

Part of what I want to do is make work of the Anglo-Saxon roots of Tolkien's Rohirrim, and that starts with a mead hall.

This immediately ran me into problems, because Meduseld literally means "mead hall" in the Old English spoken where Tolkien lived, the West Midlands of England, known before 1066 as Mercia, which literally means "The Mark". A mead hall was kept by the local lord. And therein lies the problem: King Eomer is the local lord; so how am I, LMP, going to make Eodwine of the Gap, the innkeeper of a mead hall in Edoras, when to do so is to put him on a par with King Eomer?

Solution: King Eomer makes an administrative move to improve the governance (and bureaucracy ) of Rohan by instituting a Mid-Emnet made up of the lands immediately surrounding Edoras, and makes Eodwine the Eorl of Mid Emnet. I suppose it'll do.

Now onto other ideas I have for this thread. Rather than go day to day, what I'd like to do is follow a "day in the life of" mode at the mead hall. Thus, when night closes upon a particular day of events at the mead hall, the new day is not necessarily going to be the very next day; it could be a two or three days, a week, a month, even three months later. Since that kind of idea requires coordination, our kind Moderators of the Rohan RPG Forum suggested that I open up a discussion thread for the Mead Hall thread, in order to facilitate such discussions in an easier manner than Private Messages.

If you have any questions or comments, do post them to this thread; or if you prefer, send me a private message.

EDIT (6/16/07) Speaking of private messages, from time to time some of us have found it useful to create conversations between two or more characters by means of PM. We call these PM-built posts. Feel free to invite your fellow writer(s) to PM-build a post when the situation calls for it. Here are some examples: Eorling Mead HallEodwine, Saeryn, and Kara
Rowenna and Elían
I'll add other examples as I find them.

One rule: There are to be no 'saves'.

And thanks for taking the time.

LMP
--*--*--*--*--*--*--*--*--*--*--*--*--*--*--
Below are a few links to posts that contain useful information about Rohirric culture, expectations for players, and stuff like that:

1. 'A Day in the Life of' mode of keeping time at the Mead Hall. *

2. Anglo-Saxon culture and Horses.

3. Lords and vassals.

4. Away from the Mead Hall posts.*

5. Rohirrim-Dunlending relations.

6. List of Characters at the Eorling Mead Hall.**

7. Dance!

8. On Bailliffs, Stewards, and Almbudsmen.

9. Medieval boy/girl stuff: "rolling in the hay".

10. Oven building

11. Wattle and daub construction

12. Saxon buildings

13. Saxons Village reconstructed

14. Timeline

15. Anglo-Saxon occupations
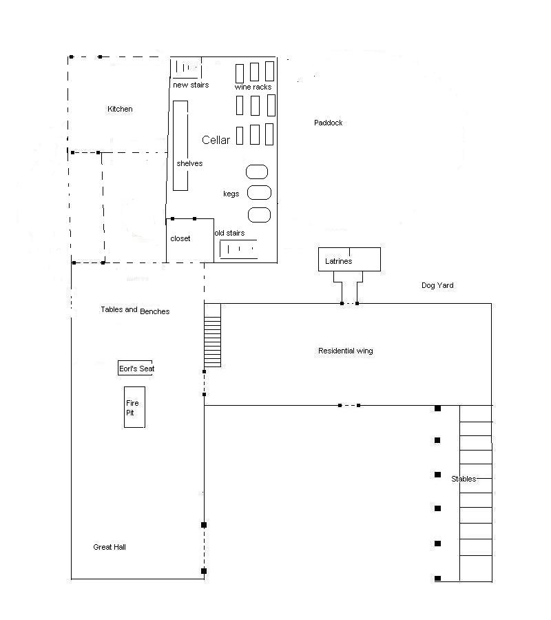
Attached Images
File Type: jpg Mead Hall plan 8.JPG (45.1 KB, 4504 views)

Last edited by littlemanpoet; 03-23-2008 at 02:42 PM.
littlemanpoet is offline  
Old 01-19-2006, 12:04 AM   #2
Feanor of the Peredhil
La Belle Dame sans Merci
 
Feanor of the Peredhil's Avatar
 
Join Date: Feb 2003
Location: perpetual uncertainty
Posts: 5,517
Feanor of the Peredhil is a guest of Elrond in Rivendell.Feanor of the Peredhil is a guest of Elrond in Rivendell.Feanor of the Peredhil is a guest of Elrond in Rivendell.
Send a message via MSN to Feanor of the Peredhil
Will we that wrote already in The White Horse be keeping our characters and continuing the plot that is already there, or will we be starting from scratch, as it were, with a new Inn?
__________________
peace
Feanor of the Peredhil is offline  
Old 01-19-2006, 03:20 AM   #3
Nerindel
Spirited Weaver of Fates
 
Nerindel's Avatar
 
Join Date: Apr 2003
Location: In an endless sea of dreams!
Posts: 827
Nerindel has just left Hobbiton.
Send a message via AIM to Nerindel Send a message via MSN to Nerindel Send a message via Yahoo to Nerindel
Question

hmm yes I was wondering the same thing? With her current employer off on adventures to the east Æòelhild is rather at a loss, with her current employment cut short and no home to call her own, (well not one that she is willing as yet to return too!) and an underlaying plot haunting her things again look bleak for poor Æòelhild.

Another question? how far from the timeline of the leaving of the innkeeper Bethberry will the opening of the Mead hall take place?

This Link may also prove informative and helpful http://www.tolkiensociety.org/ed/study_a_s_2.html

Last edited by Nerindel; 01-19-2006 at 07:57 AM.
Nerindel is offline  
Old 01-19-2006, 09:22 AM   #4
Kath
Everlasting Whiteness
 
Kath's Avatar
 
Join Date: Jan 2004
Location: Perusing the laminated book of dreams
Posts: 4,533
Kath is battling Black Riders on Weathertop.Kath is battling Black Riders on Weathertop.Kath is battling Black Riders on Weathertop.
Send a message via MSN to Kath
Well being a newbie to this part of the forum I have no previous plots to worry about so I'm ok with that. But what exactly did you mean by:

Quote:
Rather than go day to day, what I'd like to do is follow a "day in the life of" mode at the mead hall.
I didn't quite understand it.
__________________
“If more of us valued food and cheer and song above hoarded gold, it would be a merrier world.”
Kath is offline  
Old 01-19-2006, 09:38 AM   #5
Folwren
Messenger of Hope
 
Folwren's Avatar
 
Join Date: Jun 2005
Location: In a tiny, insignificant little town in one of the many States.
Posts: 5,076
Folwren is battling Black Riders on Weathertop.Folwren is battling Black Riders on Weathertop.
I, too, have just been added to the Rohanian list of writers this last week (hope you don't mind a lot of new people joining you, LMP). . .it's clear already that Rohan is going to be more difficult to live up to than the writing in the Shire.

Here in Rohan, can I have my character simply walk up into the White Horse, just as I would have someone go to the Dragon at the Shire? P'raps, as you're not going to have it go successive days in a row, it would be better if he or she were a type of person to come back fairly often?

Quote:
King Eomer makes an administrative move to improve the governance (and bureaucracy ) of Rohan by instituting a Mid-Emnet made up of the lands immediately surrounding Edoras, and makes Eodwine the Eorl of Mid Emnet. I suppose it'll do.
Would your Eorling Mead Hall, then, still be in Edoras? And I am somewhat confused on all this King Eomer and the like stuff, having never really thought about it. But if it's not going to directly affect any character that I come up with, do you suppose it's necessary for me to try to figure it out?

Anyhow, before I think up any other questions, I'll close.

-- Folwren
__________________
A young man who wishes to remain a sound atheist cannot be too careful of his reading. - C.S. Lewis
Folwren is offline  
Old 01-19-2006, 11:32 AM   #6
Hilde Bracegirdle
Relic of Wandering Days
 
Hilde Bracegirdle's Avatar
 
Join Date: Dec 2002
Location: You'll See Perpetual Change.
Posts: 1,480
Hilde Bracegirdle has just left Hobbiton.
I wonder if you could clarify something LMP? It sounds as if the Mead Hall is an entirely different building than The White Horse Inn, and that it is no Inn, so to speak. And as such, it might prove more awkward for the women who are neither well placed nor servants to join in.

Also, I was wondering if the purpose of leaving the option open to advance time was so that story lines could be more quickly advanced. If that is the case, perhaps it would be a good idea to consider leaving a DT open?

Many thanks for the excellent link Nerindel! I'm off to read it more closely.

Last edited by Hilde Bracegirdle; 01-19-2006 at 11:58 AM.
Hilde Bracegirdle is offline  
Old 01-19-2006, 04:27 PM   #7
littlemanpoet
Itinerant Songster
 
littlemanpoet's Avatar
 
Join Date: Jan 2002
Location: The Edge of Faerie
Posts: 7,066
littlemanpoet is battling Black Riders on Weathertop.littlemanpoet is battling Black Riders on Weathertop.
Shield

Quote:
Originally Posted by Feanor of the Peredhil
Will we that wrote already in The White Horse be keeping our characters and continuing the plot that is already there, or will we be starting from scratch, as it were, with a new Inn?
Excellent question, Fea. Anybody who wishes to keep their old characters around, are encouraged to do so. For my part, you'll be seeing plenty of Falco Boffin, Garreth, and Harreld; and Eodwine, of course.

The time of the new opening will be rather soon after Bethberry's leave-taking; I'd say within a couple of days. Certainly within the same week.

And Eodwine is going to be in need of those who wish to be employed at the Mead hall, so Aeólhild (sorry, can't remember the Ansi for Ae off-hand) will be most welcome to stay on. Eodwine will have to have a conversation with her so as to determine the exact nature of that arrangement.

Kath, a "day in the life of" mode is to be compared to how things run in The Green Dragon Inn, where time is continuous. That is, each new day is precisely the next day on the calendar. By comparison, I want us to have the freedom, as a group of writing rpg'rs, to agree that the next day may dawn on, perhaps, two days later, or a week later, or even a month later, depending on plot lines. Basically, I don't want us to wind up stuck in one week for the entire year. Does that make better sense?

Please pardon my lack of quotes; the computer I'm currently using does not have a good right-clicker.

Folwren, character can, are encouraged to, just walk into the Eorling Mead Hall on any given day. New arrivals are most welcome. And it will still be in Edoras. That was one of the purposes of Eomer's decision: to hand over local government to a local lordling so he could run the kingdom. I suppose the King Eomer stuff isn't really important to anybody but Eodwine, as he will be the one directly answerable to the king.

Aside: It'll be interesting, though, that being a Mead Hall, local issues of justice could reasonably be decided there, and Eodwine would perhaps be the one responsible for handing out that justice. Thinking out loud, there.

The Mead Hall will be the same building, but will be undergoing some renovations. That should be fun. That it is not an Inn shouldn't matter, really. The Anglo-Saxons were a very hospitable people, as are Tolkien's Rohirrim. In fact, Eodwine will be, by Eorling standards, a most hospitable eorl, to men, women and children. Please don't let that be a concern.

Bewilderment may have its place, actually. It could make for some fun writing. But I don't think you'll find yourself quite at sea as you may fear. There is, after all, this discussion thread to answer any questions, and boy, am I glad Pio thought of it!

Yes, we'll be going for the "Viking" mead hall, which wasn't really limited to the vikings at all. (In fact, vikings were pirates (the one word means the other) and therefore had ships instead of mead halls. Legitimate lords and earls had mead halls. It will be set up somewhat differently than the Inns. If you want a really good image of a mead hall from Tolkien, just read up on Beorn in The Hobbit. There's a great picture of it in the illustrated The Hobbit, too.

I will be introducing all potential "time jumps" (handy phrase, that), on this discussion thread, most likely during the evening of each day.

And yes, I do see a need for on-going mead hall characters, Durelin.

I am absolutely thrilled at the level of response! You guys have made my day!
littlemanpoet is offline  
Old 01-19-2006, 04:48 PM   #8
Kath
Everlasting Whiteness
 
Kath's Avatar
 
Join Date: Jan 2004
Location: Perusing the laminated book of dreams
Posts: 4,533
Kath is battling Black Riders on Weathertop.Kath is battling Black Riders on Weathertop.Kath is battling Black Riders on Weathertop.
Send a message via MSN to Kath
Thanks lmp that does make much more sense!
__________________
“If more of us valued food and cheer and song above hoarded gold, it would be a merrier world.”
Kath is offline  
Old 01-19-2006, 05:09 PM   #9
Feanor of the Peredhil
La Belle Dame sans Merci
 
Feanor of the Peredhil's Avatar
 
Join Date: Feb 2003
Location: perpetual uncertainty
Posts: 5,517
Feanor of the Peredhil is a guest of Elrond in Rivendell.Feanor of the Peredhil is a guest of Elrond in Rivendell.Feanor of the Peredhil is a guest of Elrond in Rivendell.
Send a message via MSN to Feanor of the Peredhil
I'd like a permanent place for Saeryn, LMP, if that could be arranged... and is agreeable to the Innkeeper.

Since she's currently stuck in limbo, sleeping off a concussion and a bit too much drink, she'll probably be down and out for at least a little longer , but I foresee a nice long talk with the new Innkeeper where she'll weep a lot over the loss of Bethberry, to whom she owes so much, and they'll decide what to do.

Is that, perchance, agreeable?
__________________
peace
Feanor of the Peredhil is offline  
Old 01-19-2006, 08:17 PM   #10
littlemanpoet
Itinerant Songster
 
littlemanpoet's Avatar
 
Join Date: Jan 2002
Location: The Edge of Faerie
Posts: 7,066
littlemanpoet is battling Black Riders on Weathertop.littlemanpoet is battling Black Riders on Weathertop.
Quote:
Originally Posted by Kath
Thanks lmp that does make much more sense!
Most welcome, Kath.

Quote:
Originally Posted by Durelin
The "Viking Mead Hall" was decidedly a poke at stereotypical knowledge of mead halls.
Poked I am. And glad to have inspired some creative juices flowing between the court of justice and a rereading of The Hobbit.

Quote:
Originally Posted by Fea
I'd like a permanent place for Saeryn, LMP, if that could be arranged... and is agreeable to the Innkeeper. ... Is that, perchance, agreeable?
Most certainly.

And I've been thinking..... whereas in a traditional Mead Hall, everybody just sleeps in one main room, we'll have a variation on that at the Eorling. Y'see, since it is the old White Horse, the only thing that will really need renovation is the common room. All those rooms off down corridors are already there, and Eodwine isn't about to ruin a good thing.

There's just one little problem...... What with ATM running and all these other things I have on my plate, I don't know exactly how soon I can have the first post up on the New Thread that is adequate to the kind of ambiance I want to achieve. So please be patient. It should be up by the end of the weekend.

Thanks!
littlemanpoet is offline  
Old 01-20-2006, 03:41 AM   #11
Nerindel
Spirited Weaver of Fates
 
Nerindel's Avatar
 
Join Date: Apr 2003
Location: In an endless sea of dreams!
Posts: 827
Nerindel has just left Hobbiton.
Send a message via AIM to Nerindel Send a message via MSN to Nerindel Send a message via Yahoo to Nerindel
Thumbs up

No worries LMP, we look forward to it

So is the main hall going to be pretty much like the lay out of Beorn's hall with a sunken fire pit in the centre of the room and tables up the sides like.. forgive me movie Meduseld and the central area for gathering to hear Scops(poets) and gleemen (Harpists/musicians) who will perform by the fire light?

As for Æðelhild she will be most relieved that work will still be available to her but finding out that Eodwine is an Eorl may make her a little nervous, I will pm you a little more of why this will be so when I find a little more time.

I am also looking forward to the 'time jumps' as fun as a day to day accounting is I always find that I'm eager for the plot to advance and thicken so to speak.
Nerindel is offline  
Old 01-19-2006, 04:59 PM   #12
Durelin
Estelo dagnir, Melo ring
 
Durelin's Avatar
 
Join Date: Oct 2002
Posts: 3,063
Durelin is battling Black Riders on Weathertop.Durelin is battling Black Riders on Weathertop.
The "Viking Mead Hall" was decidedly a poke at stereotypical knowledge of mead halls.

Quote:
Aside: It'll be interesting, though, that being a Mead Hall, local issues of justice could reasonably be decided there, and Eodwine would perhaps be the one responsible for handing out that justice.
Ooooh... *has an idea for a perhaps short-lived character...*

And thanks for the suggestion, lmp. It's about time I re-read The Hobbit....
Durelin is offline  
Old 01-24-2006, 01:55 PM   #13
Folwren
Messenger of Hope
 
Folwren's Avatar
 
Join Date: Jun 2005
Location: In a tiny, insignificant little town in one of the many States.
Posts: 5,076
Folwren is battling Black Riders on Weathertop.Folwren is battling Black Riders on Weathertop.
LMP, if you don't mind, could I take the job of your Bailiff? If I'm thinking arightly, he'd be able to stay aroudn the Mead Hall quite a bit, but when some questionable character comes around and starts causing trouble, he'd deal with him - arresting him? Is that right? Or am I thinking too. . .violently or excitedly here?

We'll see. . . I'll write a post and put it up soon. . .

-- Folwren
__________________
A young man who wishes to remain a sound atheist cannot be too careful of his reading. - C.S. Lewis
Folwren is offline  
Old 02-24-2006, 10:10 AM   #14
littlemanpoet
Itinerant Songster
 
littlemanpoet's Avatar
 
Join Date: Jan 2002
Location: The Edge of Faerie
Posts: 7,066
littlemanpoet is battling Black Riders on Weathertop.littlemanpoet is battling Black Riders on Weathertop.
I for one don't see why Marenil can't have a rather prolonged visit. While Bethberry was innkeeper at the old white horse, I happen to have had a goodly four regular characters, two of them by sheer accident, but they ended up being part of the life of the party. So Jenny, don't feel like you have to get rid of Marenil; there's too much good writing to do for him.
littlemanpoet is offline  
Old 02-24-2006, 10:22 AM   #15
JennyHallu
The Pearl, The Lily Maid
 
JennyHallu's Avatar
 
Join Date: Jan 2006
Location: In my luxury Barrow, snuggled up in a pile of satin pillows, eating fresh fruit.
Posts: 1,628
JennyHallu has just left Hobbiton.
Send a message via ICQ to JennyHallu Send a message via AIM to JennyHallu Send a message via MSN to JennyHallu Send a message via Yahoo to JennyHallu
Oh goody!

I intended to get rid of him, but then I liked him so much after I started writing with him...hmm...must come up with reason for him to stay around...

The immediate and obvious thing to do is give him a heart attack, but that doesn't seem very kind to the poor man.

Accepting ideas...
__________________
<=== Lookee, lookee, lots of IM handles!
JennyHallu is offline  
Old 02-24-2006, 10:32 AM   #16
Feanor of the Peredhil
La Belle Dame sans Merci
 
Feanor of the Peredhil's Avatar
 
Join Date: Feb 2003
Location: perpetual uncertainty
Posts: 5,517
Feanor of the Peredhil is a guest of Elrond in Rivendell.Feanor of the Peredhil is a guest of Elrond in Rivendell.Feanor of the Peredhil is a guest of Elrond in Rivendell.
Send a message via MSN to Feanor of the Peredhil
Does he have any building experience?
__________________
peace
Feanor of the Peredhil is offline  
Old 02-24-2006, 10:59 AM   #17
JennyHallu
The Pearl, The Lily Maid
 
JennyHallu's Avatar
 
Join Date: Jan 2006
Location: In my luxury Barrow, snuggled up in a pile of satin pillows, eating fresh fruit.
Posts: 1,628
JennyHallu has just left Hobbiton.
Send a message via ICQ to JennyHallu Send a message via AIM to JennyHallu Send a message via MSN to JennyHallu Send a message via Yahoo to JennyHallu
I think he's been more of a supervisor. He's a long-time, loved, trusted servant of the family, and while I'm sure he'd never hesitate to do manual labor, he's been working perhaps as the family's steward. He's probably managed contractors, but his skills lie in other areas.

EDIT: The challenge of keeping him around, of course, is that his reason must be something that pre-empts his duties to his Lord. A heart attack may well be the best thing, as no one would begrudge such a loyal and well-loved member of the household the time to recover, especially since Lin is there to keep the family posted. Then I could slowly, by letters from home, free him of his duties.
__________________
<=== Lookee, lookee, lots of IM handles!

Last edited by JennyHallu; 02-24-2006 at 11:10 AM.
JennyHallu is offline  
Old 02-24-2006, 01:05 PM   #18
littlemanpoet
Itinerant Songster
 
littlemanpoet's Avatar
 
Join Date: Jan 2002
Location: The Edge of Faerie
Posts: 7,066
littlemanpoet is battling Black Riders on Weathertop.littlemanpoet is battling Black Riders on Weathertop.
You could have Lin get into a pinch that only Marinel can understand how to deal with; it might be interesting to have Thornden have a run for his money in terms of stewarding ability. Or Marinel could give Thornden pointers on that. I'm thinking that at some point in the not so distant future, Eodwine will find it necessary to divide the responsibilities of almbudsman and steward between two individuals, and Thornden seems like a natural for the almbudsman job, which leaves a nice little opening for Marinel......
littlemanpoet is offline  
Old 03-28-2006, 09:22 PM   #19
littlemanpoet
Itinerant Songster
 
littlemanpoet's Avatar
 
Join Date: Jan 2002
Location: The Edge of Faerie
Posts: 7,066
littlemanpoet is battling Black Riders on Weathertop.littlemanpoet is battling Black Riders on Weathertop.
Oh my oh my. We have descended almost into 'camp' (posts 137&138). Who will rescue us?

Quote:
Originally Posted by Jenny
Lin was aware, in a detached sort of way...
Detached, my foot.

Alcarillo, please delete your post # 143, write what you need to here, and ask (on this thread) for Pio to place it where you want it. Thanks!
littlemanpoet is offline  
Old 03-28-2006, 09:27 PM   #20
Feanor of the Peredhil
La Belle Dame sans Merci
 
Feanor of the Peredhil's Avatar
 
Join Date: Feb 2003
Location: perpetual uncertainty
Posts: 5,517
Feanor of the Peredhil is a guest of Elrond in Rivendell.Feanor of the Peredhil is a guest of Elrond in Rivendell.Feanor of the Peredhil is a guest of Elrond in Rivendell.
Send a message via MSN to Feanor of the Peredhil
See what we get up to without your steady guidance? We need you here, Elempi. Otherwise teenage romances spring up.
__________________
peace
Feanor of the Peredhil is offline  
Old 03-28-2006, 09:29 PM   #21
JennyHallu
The Pearl, The Lily Maid
 
JennyHallu's Avatar
 
Join Date: Jan 2006
Location: In my luxury Barrow, snuggled up in a pile of satin pillows, eating fresh fruit.
Posts: 1,628
JennyHallu has just left Hobbiton.
Send a message via ICQ to JennyHallu Send a message via AIM to JennyHallu Send a message via MSN to JennyHallu Send a message via Yahoo to JennyHallu
Oh come on...teenage romances spring up with or without mature and adult guidance (your birthday is over, lmp, now we can pick on you again ).

And this teenage romance was too perfect an opportunity to pass by.



Besides, campy angsty fiction is fun to write.

EDIT:
*creepy ghost noises* Yes, she's aaallllwaaaaayyssss here....
__________________
<=== Lookee, lookee, lots of IM handles!
JennyHallu is offline  
Old 03-28-2006, 09:32 PM   #22
Feanor of the Peredhil
La Belle Dame sans Merci
 
Feanor of the Peredhil's Avatar
 
Join Date: Feb 2003
Location: perpetual uncertainty
Posts: 5,517
Feanor of the Peredhil is a guest of Elrond in Rivendell.Feanor of the Peredhil is a guest of Elrond in Rivendell.Feanor of the Peredhil is a guest of Elrond in Rivendell.
Send a message via MSN to Feanor of the Peredhil
Quote:
Originally Posted by JennyHallu
And this teenage romance was too perfect an opportunity to pass by.
Especially, LMP, if you ever do write that special bit of conflict that you've now said may never happen. Can you imagine?
__________________
peace
Feanor of the Peredhil is offline  
Old 03-28-2006, 09:35 PM   #23
JennyHallu
The Pearl, The Lily Maid
 
JennyHallu's Avatar
 
Join Date: Jan 2006
Location: In my luxury Barrow, snuggled up in a pile of satin pillows, eating fresh fruit.
Posts: 1,628
JennyHallu has just left Hobbiton.
Send a message via ICQ to JennyHallu Send a message via AIM to JennyHallu Send a message via MSN to JennyHallu Send a message via Yahoo to JennyHallu
I've set it up (btw) to give Marenil his bad news letter...now I'm going to put the actual event off for a while for greater effect. (translated: I'm feeling guilty about it again. Never write characters you like! Write characters you WANT nasty things to happen to!)

EDIT:

Fea, I do not handle suspense well....just a warning...
__________________
<=== Lookee, lookee, lots of IM handles!
JennyHallu is offline  
Old 03-28-2006, 09:38 PM   #24
littlemanpoet
Itinerant Songster
 
littlemanpoet's Avatar
 
Join Date: Jan 2002
Location: The Edge of Faerie
Posts: 7,066
littlemanpoet is battling Black Riders on Weathertop.littlemanpoet is battling Black Riders on Weathertop.
Quote:
Originally Posted by Feanor of the Peredhil
Especially, LMP, if you ever do write that special bit of conflict that you've now said may never happen. Can you imagine?
Ooh, you're a bad girl.

Quote:
Originally Posted by Jenny
Never write characters you like! Write characters you WANT nasty things to happen to!
Oh, you know very well it doesn't work that way. The worst stuff happens to the characters you care most about.
littlemanpoet is offline  
Old 04-10-2006, 09:16 AM   #25
littlemanpoet
Itinerant Songster
 
littlemanpoet's Avatar
 
Join Date: Jan 2002
Location: The Edge of Faerie
Posts: 7,066
littlemanpoet is battling Black Riders on Weathertop.littlemanpoet is battling Black Riders on Weathertop.
Let's start three Days hence. I have not yet marked the Days as seven in a week, nor do I feel the need to. Such things were observed amongst preChristian Germanic tribes, but what would you call them? So we'll not worry about that.

Three Days later, and the Horse Fair starts this Day.

Taralphiel, go ahead and post the next post.
littlemanpoet is offline  
Old 04-10-2006, 11:12 AM   #26
Folwren
Messenger of Hope
 
Folwren's Avatar
 
Join Date: Jun 2005
Location: In a tiny, insignificant little town in one of the many States.
Posts: 5,076
Folwren is battling Black Riders on Weathertop.Folwren is battling Black Riders on Weathertop.
LMP: Does the horse fair have any affect on us people here at the Mead Hall? Thornden will likely have little interest in the horse fair, because he doesn't work with horses, and he's not a little girl like me who would like to go to simply admire the beautiful horses. Can he get permission from Eodwine to go visit his sister? She lives a few miles outside Edoras on a large farm and he hasn't gone to visit her and her new son yet. . .

Besides that, I need an excuse to get Thornden outside of the Mead Hall so that he can find Tara's character.

What do you think?

-- Folwren
__________________
A young man who wishes to remain a sound atheist cannot be too careful of his reading. - C.S. Lewis
Folwren is offline  
Old 04-10-2006, 02:03 PM   #27
Lalwendë
A Mere Boggart
 
Lalwendë's Avatar
 
Join Date: Mar 2004
Location: under the bed
Posts: 4,737
Lalwendë is battling Black Riders on Weathertop.Lalwendë is battling Black Riders on Weathertop.
A Horse Fair could bring lots of interesting people to Edoras, not all of them entirely trustworthy. I think Larswic might have some dealings with some of them - a little horse trading, then maybe a bit of gambling, a drink or two....

I'm going to think out some scenarios and get something on here as soon as possible - hopefully in the morning if I get up early and write.
__________________
Gordon's alive!
Lalwendë is offline  
Old 04-10-2006, 06:10 PM   #28
littlemanpoet
Itinerant Songster
 
littlemanpoet's Avatar
 
Join Date: Jan 2002
Location: The Edge of Faerie
Posts: 7,066
littlemanpoet is battling Black Riders on Weathertop.littlemanpoet is battling Black Riders on Weathertop.
Quote:
Originally Posted by Folwren
LMP: Does the horse fair have any affect on us people here at the Mead Hall? Thornden will likely have little interest in the horse fair, because he doesn't work with horses, and he's not a little girl like me who would like to go to simply admire the beautiful horses. Can he get permission from Eodwine to go visit his sister? She lives a few miles outside Edoras on a large farm and he hasn't gone to visit her and her new son yet. . .

Besides that, I need an excuse to get Thornden outside of the Mead Hall so that he can find Tara's character.

What do you think?
Good ideas. Let's add to it that Eodwine finds himself in sudden need of coin with which to pay for the demolition that is now required from the fallen wall, as well as to pay his workers and feed and room and stable everybody. So go ahead and write Eodwine commissioning Thornden to go into the Middle Emnet in his almbudsman role to drum up some coin. On his way he can visit his sister and find Tara's character. Sound good?

Lal, I think I goofed by not having Eodwine interact with Larswic at all on the first Day. We need to have that rectified somehow. And here is it three Days later already. I have an idea that Eodwine chooses to interact with Larswic and the two boys on a purely circumstantial and light level for these early Days, during which time they observe him and he observes them, sort of a "walking around the battlefield" before engaging, as it were. Not that a battle needs to take place, but I'm imagining a wariness each toward the other. What think you?
littlemanpoet is offline  
Old 04-11-2006, 07:56 AM   #29
Folwren
Messenger of Hope
 
Folwren's Avatar
 
Join Date: Jun 2005
Location: In a tiny, insignificant little town in one of the many States.
Posts: 5,076
Folwren is battling Black Riders on Weathertop.Folwren is battling Black Riders on Weathertop.
Quote:
Originally Posted by littlemanpoet
Good ideas. Let's add to it that Eodwine finds himself in sudden need of coin with which to pay for the demolition that is now required from the fallen wall, as well as to pay his workers and feed and room and stable everybody. So go ahead and write Eodwine commissioning Thornden to go into the Middle Emnet in his almbudsman role to drum up some coin. On his way he can visit his sister and find Tara's character. Sound good?
Alright. . .I'll go ahead and do that. I'll get the post up in just a little time. . .from you're saying "go ahead and write Eodwine commissiong Thornden" I guess that I get the next post and you don't have to write first? If the assumption is incorrect, then when you arrive, you can tell me, and I can remove the post, which will likely be up by the time you come.

-- Folwren
__________________
A young man who wishes to remain a sound atheist cannot be too careful of his reading. - C.S. Lewis
Folwren is offline  
Old 04-11-2006, 08:41 AM   #30
Anguirel
Byronic Brand
 
Anguirel's Avatar
 
Join Date: Mar 2005
Location: The 1590s
Posts: 2,778
Anguirel is a guest of Tom Bombadil.
I have a cunning plan. One of the horse traders will claim to recognise Manawyth's horse...
__________________
Among the friendly dead, being bad at games did not seem to matter
-Il Lupo Fenriso
Anguirel is offline  
Old 04-11-2006, 02:05 PM   #31
Lalwendë
A Mere Boggart
 
Lalwendë's Avatar
 
Join Date: Mar 2004
Location: under the bed
Posts: 4,737
Lalwendë is battling Black Riders on Weathertop.Lalwendë is battling Black Riders on Weathertop.
Quote:
Originally Posted by littlemanpoet

Lal, I think I goofed by not having Eodwine interact with Larswic at all on the first Day. We need to have that rectified somehow. And here is it three Days later already. I have an idea that Eodwine chooses to interact with Larswic and the two boys on a purely circumstantial and light level for these early Days, during which time they observe him and he observes them, sort of a "walking around the battlefield" before engaging, as it were. Not that a battle needs to take place, but I'm imagining a wariness each toward the other. What think you?
That sounds good! Larswic is not going to want to pay his dues, or at the very least he might try to wriggle out of paying the full amount! He may try to divert Eodwine from his intentions by use of simple charm though. He's about to display some honest horse trading, which might make some think he's thoroughly honest, though he will of course get the very best price possible for his horses...

I didn't get to post this morning as a. I was trying to find an engineer to fix the door on my washing machine (davem broke it... ) (and he'll kill me if he reads that...) and b. I had a ton of flipping project charts to get my head around. Tomorrow Im hoping that I'll spend a lot of the day sitting around waiting for reports to come in late.
__________________
Gordon's alive!
Lalwendë is offline  
Old 04-11-2006, 05:24 PM   #32
Celuien
Riveting Ribbiter
 
Celuien's Avatar
 
Join Date: May 2005
Location: Assigned to Mordor
Posts: 1,767
Celuien has just left Hobbiton.
Any priority list for Garstan's part of the rebuilding? I was thinking of working on that stove.
__________________
People assume that time is a strict progression of cause to effect. But actually, from a non-linear, non-subjective viewpoint, it's more like a big ball of wibbly-wobbly, timey-wimey... stuff.
Celuien is offline  
Old 04-19-2006, 09:55 PM   #33
littlemanpoet
Itinerant Songster
 
littlemanpoet's Avatar
 
Join Date: Jan 2002
Location: The Edge of Faerie
Posts: 7,066
littlemanpoet is battling Black Riders on Weathertop.littlemanpoet is battling Black Riders on Weathertop.
Taralphiel: That's Middle Emnet, not West Emnet. There was no such thing in Tolkien's LotR, but I've made up how King Eomer decided to create it, and make Eodwine its newly minted Eorl.

Jenny, how many days do you foresee this kidnapping last? It's April 4 in the rpg and already 4/19 in real time, and I'll want to get the two back closer to each other at some point, and maybe a prolonged kidnapping might aid that..... scarey as it sounds....
littlemanpoet is offline  
Old 04-19-2006, 10:19 PM   #34
Taralphiel
Ghost Prince of Cardolan
 
Taralphiel's Avatar
 
Join Date: Apr 2002
Location: Swan Wood
Posts: 649
Taralphiel has just left Hobbiton.
Send a message via MSN to Taralphiel
Eep! Sorry LMP ! I fixed upthat li'l goof Thanks for telling me.

Tara
Taralphiel is offline  
Old 04-20-2006, 03:45 AM   #35
Lalwendë
A Mere Boggart
 
Lalwendë's Avatar
 
Join Date: Mar 2004
Location: under the bed
Posts: 4,737
Lalwendë is battling Black Riders on Weathertop.Lalwendë is battling Black Riders on Weathertop.
Larswic and the lads are going to go and watch the horse racing. Will Leof win? Will Larswic bet on him? And if he does win, will he let on who this great new jockey is? Leof may be watching him, but he is also watching Leof!

And I love the idea that the two lads are under suspicion of causing bother! Remember Wultheof is the more hot headed one and Leocsley is more quiet, more of a rebel.
__________________
Gordon's alive!
Lalwendë is offline  
Old 04-20-2006, 06:16 AM   #36
JennyHallu
The Pearl, The Lily Maid
 
JennyHallu's Avatar
 
Join Date: Jan 2006
Location: In my luxury Barrow, snuggled up in a pile of satin pillows, eating fresh fruit.
Posts: 1,628
JennyHallu has just left Hobbiton.
Send a message via ICQ to JennyHallu Send a message via AIM to JennyHallu Send a message via MSN to JennyHallu Send a message via Yahoo to JennyHallu
How many days it lasts is pretty much out of my hands. Lin is not really all that capable of putting up a physical defense, much less escaping (Imagine that, an RPG character who's terrified, and not one bit spunky). However, if it does last for awhile, I may have the kidnappers smuggle my little darling back out of the city, to wherever the kidnapper's own lands are. Still open to advice on his identity.
__________________
<=== Lookee, lookee, lots of IM handles!
JennyHallu is offline  
Old 04-22-2006, 02:11 PM   #37
Folwren
Messenger of Hope
 
Folwren's Avatar
 
Join Date: Jun 2005
Location: In a tiny, insignificant little town in one of the many States.
Posts: 5,076
Folwren is battling Black Riders on Weathertop.Folwren is battling Black Riders on Weathertop.
Quote:
And you’ll be sorry, too . . . she thought to herself as she glanced at Thornden quickly and then away. Especially sorry if they find you “available”!

Poor man! He looked, to her eyes, ever so much the fox among the hounds . . .
Haha!! This is turning out more and more amusing than I first expected!!!

-- A very much amused Folwren
__________________
A young man who wishes to remain a sound atheist cannot be too careful of his reading. - C.S. Lewis
Folwren is offline  
Old 04-23-2006, 02:38 PM   #38
littlemanpoet
Itinerant Songster
 
littlemanpoet's Avatar
 
Join Date: Jan 2002
Location: The Edge of Faerie
Posts: 7,066
littlemanpoet is battling Black Riders on Weathertop.littlemanpoet is battling Black Riders on Weathertop.
Folwren: in post # 262 you'll want to be picking either the West Emnet or East Emnet; I don't think Tolkien ever gave a clue as to which of the two was first.

Firefoot: in post #263 there was no voice-amplifying sound system, so I don't think an announcer would have been heard during the actual race.

As to Eodwine and Saeryn, I'm waiting for a post from Celuien before I make one myself.
littlemanpoet is offline  
Old 04-23-2006, 02:42 PM   #39
Firefoot
Illusionary Holbytla
 
Firefoot's Avatar
 
Join Date: Dec 2003
Posts: 7,547
Firefoot has been trapped in the Barrow!
Righto. I had sort of wondered about that... anyway, I took it out.
Firefoot is offline  
Old 04-23-2006, 02:52 PM   #40
Feanor of the Peredhil
La Belle Dame sans Merci
 
Feanor of the Peredhil's Avatar
 
Join Date: Feb 2003
Location: perpetual uncertainty
Posts: 5,517
Feanor of the Peredhil is a guest of Elrond in Rivendell.Feanor of the Peredhil is a guest of Elrond in Rivendell.Feanor of the Peredhil is a guest of Elrond in Rivendell.
Send a message via MSN to Feanor of the Peredhil
Quote:
Originally Posted by littlemanpoet
As to Eodwine and Saeryn, I'm waiting for a post from Celuien before I make one myself.
Gotcha. I was getting all impatient like you wouldn't believe.
__________________
peace
Feanor of the Peredhil is offline  
 


Posting Rules
You may not post new threads
You may not post replies
You may not post attachments
You may not edit your posts

BB code is On
Smilies are On
[IMG] code is On
HTML code is Off

Forum Jump


All times are GMT -6. The time now is 10:44 AM.



Powered by vBulletin® Version 3.8.9 Beta 4
Copyright ©2000 - 2026, vBulletin Solutions, Inc.